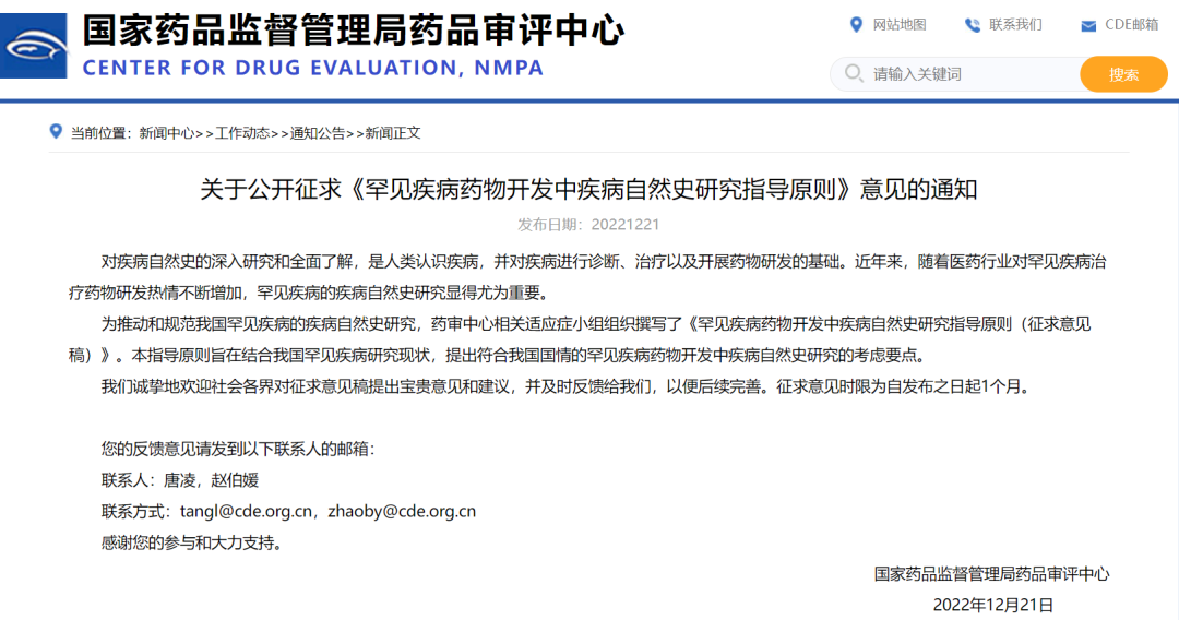
12月21日,国家药品监督管理局药品审评中心发布关于公开征求《罕见疾病药物开发中疾病自然史研究指导原则》意见的通知。

通知指出,对疾病自然史的深入研究和全面了解,是人类认识疾病,并对疾病进行诊断、治疗以及开展药物研发的基础。罕见疾病由于其发病率和患病率极低,临床医生对疾病的认知普遍不足,开展罕见疾病的疾病自然史研究存在诸多困难,因此,我国很多种类的罕见疾病缺乏可靠的疾病自然史研究数据。
近年来,随着医药行业对罕见疾病治疗药物研发热情的不断增加,罕见疾病的疾病自然史研究就显得尤为重要。在我国,虽然目前已建立一些罕见疾病患者注册/登记数据库,获得了部分罕见疾病的病史信息,但是由于现有罕见疾病患者注册数据库自身的局限性,提供的可用且可靠的疾病自然史信息十分有限。
为推动和规范我国罕见疾病的疾病自然史研究,药审中心相关适应症小组组织撰写了《罕见疾病药物开发中疾病自然史研究指导原则(征求意见稿)》。
本指导原则由化药临床一部牵头,自2022年9月启动,2022年11月形成初稿,经药审中心内部讨论,技术委员会审核,征求部分业内专家意见,形成征求意见稿。
本指导原则旨在结合我国罕见疾病研究现状,提出符合我国国情的罕见疾病药物开发中疾病自然史研究的考虑要点。本指导原则首先介绍了疾病自然史研究定义,强调了疾病自然史研究预先的计划性,与目前临床中已在采用的疾病注册登记系统并不完全等同;其次介绍了疾病自然史研究的应用场景、疾病自然史研究模式;最后介绍了疾病自然史研究的实施。

征求意见时限为自发布之日起1个月。
您的反馈意见请发到以下联系人的邮箱:
联系人:唐凌,赵伯媛
联系方式:tangl@cde.org.cn,zhaoby@cde.org.cn










