儿童罕见病已从医学上的罕见个案,转变为定制化细胞与基因疗法的适用对象。近年来,一次性基因疗法在既往无药可治的遗传性疾病中实现了显著且持久的疗效 。
单患者临床试验(Single-patient trials)已不再只是理论构想。例如,一种针对极罕见神经系统疾病的定制化腺相关病毒(AAV)基因疗法,从研发到用于患者仅用时不到 3 年 。更令人瞩目的是,一款针对新生儿致死性代谢病的个体化碱基编辑疗法,从研发、监管机构审批到给药仅耗时约 8 个月。
然而,对大多数罹患罕见病的儿童而言,获得有效治疗依然遥不可及。
率先开发基因疗法的生物技术公司往往难以维持商业可持续性,部分产品即便具有挽救生命的疗效,仍被企业撤市⁵。这反映出个体化疗法与传统以盈利为目的的药物开发模式难以兼容。
落地此类疗法的核心挑战主要有三方面:
第一,生产规模与成本问题。每一款产品均需按照制药标准保障质量与一致性,难点并非在于维持这些标准,而是在缺乏规模效应的情况下,为少数患者经济高效地完成生产。
第二,临床证据生成问题。当临床试验仅招募一名或少数几名儿童受试者时,传统研究设计便不再适用。研发方难以设定具备临床意义的疗效终点,也难以获取能可靠支撑监管决策的随访数据;尤其当小批量生产过程存在差异时,会进一步影响治疗结局,加剧这一难题。
第三,监管协同问题。监管机构的职责是确保疗法的安全性与有效性,但传统审批所需的证据标准,在罕见病及极罕见病适应症中往往难以实现。美国 FDA 已着手调整,例如发布针对单患者研究的个体化反义寡核苷酸疗法相关指导原则 [美国 FDA 提出新框架,加速罕见病基因治疗的审批]。当下的关键下一步,是将这些初步政策举措转化为可落地的操作模式,为极小样本队列的临床证据生成提供指导。
这种科学潜力与现实应用效果之间的差距,折射出一个悖论:我们为单个患儿设计疗法的能力空前强大,但现有的生产、证据生成与监管协同体系,却仍难以适配小批量疗法的落地需求。
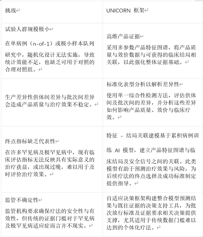
在此背景下,南加州大学(USC)与儿童基因疗法领域顶尖专家合作,搭建了统一细胞疗法结局预测与监管导航(UNICORN)证据体系(表 1)。
表 1 | UNICORN 框架与儿童罕见病基因治疗面临的障碍

该项目由美国卫生高级研究计划局(ARPA-H)及其项目主管达莉亚・费久金娜(Daria Fedyukina)支持,旨在通过人工智能(AI)与分析技术的革新,拓宽个性化细胞与基因疗法的可及性,初期聚焦用于罕见儿科疾病的体外自体细胞产品 [译者注:“体外自体细胞产品”指从患者体内取出细胞,在体外进行改造、制备后,再回输给同一患者的治疗产品,常见于CAR-T 细胞治疗、体外基因编辑细胞疗法等]。
该体系由三大相互关联的模块构成(图 1)

图 1 | UNICORN 框架:从产品特性表征到监管决策
a. 采用多参数检测方法,对罕见病及极罕见病患者的自体细胞或基因治疗产品与患者样本进行特性表征,生成高维特征图谱。b. 基于整合数据集训练的 AI 模型,识别产品特征、患者特征与临床疗效之间的关联。c. 模型得出的结论用于构建监管决策支持工具,为批次放行、临床终点及证据充分性相关讨论提供依据。随着接受治疗的患者增多及更多数据纳入,该工具将持续优化(虚线箭头所示)。
首先,我们采用南加州大学(USC)研发的高维多标志物表型分析平台,为每种疗法定义其独特的产品 “特征图谱”⁹。这套光谱流式细胞检测组合可捕获表型、代谢及功能特征,以此界定关键产品属性,并可根据不同产品需求灵活调整,在各研究中心实现可重复检测。
其次,我们构建机器学习预测模型,用以识别产品特征图谱与临床结局或风险指标之间的关联。其目标是量化评估某一批次产品的特征与已观察到的疗效轨迹之间的吻合程度。
第三,我们将这些模型转化为决策支持工具,为监管决策提供依据,例如制定明确临床使用所需产品质量要求的 “批次放行标准”,并明确证明安全性与有效性所需的最低数据量 —— 尤其在传统效力检测难以适用于此类产品的情况下。该框架的目的并非取代现有证据标准,而是在患者数量极少的场景下提供补充信息。
从这一角度而言,UNICORN 已超越单纯的分析模型,成为一套证据体系架构,在统一的数据结构下,将生产差异性、产品特性表征与临床疗效轨迹相互整合。
我们承认,这一研究路径存在不确定性。生物学规律未必总能契合我们的建模假设,也没有任何一种产品特征图谱足以完全决定疗法在不同疾病或不同研究中心中的治疗效果。早期数据集较为稀疏,且偏向于已开展治疗的疾病类型;未被测量的混杂因素及各中心特有的操作流程,均可能同时影响产品特征与患者结局。部分回顾性研究中看似具有预测性的关联,在前瞻性研究中未必成立。
为缓解上述局限,该框架采用纵向采样而非单一时间点评估。尽管患者数量本就极少,但在治疗前后按固定时间间隔重复测量所产生的时间序列数据,可提升每一例病例的证据价值。
重要的是,该框架具备随经验积累不断优化的设计特性。每新增一例患者、一批产品及一组结局数据,都会逐步完善预测模型与决策支持参数,使系统在新数据不断积累的过程中持续学习。通过与提供新样本和数据的研究者持续合作,该框架可实现迭代验证与优化,确保其成为依托共同经验不断更新的动态资源。
我们正迈入一个每位患者都可能拥有专属药物的新时代,而这一变革在儿科领域尤为深刻 ¹⁰。UNICORN 标志着研究思路的转变,它正视传统流程已无法满足现代疗法需求,尤其在 “单病例个体化治疗” 时代更是如此。
其目标是利用产品特征图谱与累积的临床经验,构建一套学习型系统,为下一位患儿夯实证据基础。若该项目能实现这一愿景,将大幅缩短从药物制备到临床获益的周期,让患者及时获得挽救生命的疗法。这便是我们启动此项工作时所确立的标准。
